甘肃林业职业技术学院

211 | 985 | 双一流 | 农林
甘肃省 高职(专科) 省重点 公办

砥砺学行,自强不息

0938—2110805,2111005

http://www.gsfc.edu.cn/

图片

2017甘肃林业职业技术学院单招招生简章

2022-06-22 20:36:18      分享至:

  一、基本原则

  学院单独招生工作在甘肃省教育考试院的监督、指导下,由学院按照“单独确定入学标准、单独组织入学考试、单独进行招生录取”和“公平竞争、公正选拔、公开程序”的基本原则具体组织实施。

  二、招生对象及报考条件

  (一)招生对象:必须是已参加甘肃省2017年普通高等学校招生全国统一考试报名的普通高中应(往)届毕业生、“三校生”(即职业高中、中专和技校)应届毕业生。

  (二)报考条件:品行端正,身心健康,并符合2017年甘肃省普通高等学校招生体检要求和我院2017年单独招生相关专业规定的招生条件。

  三、招生计划及收费标准

1.png

  注:1、面向贫困县定向单独招生(以下简称“定向单招”)计划包含在总计划内,贫困县考生报考定向单招计划的同时,也可报考普通计划。

  2、根据报名情况,各县区定向单招计划可调剂使用,全省市州定向单招计划也可调剂使用,以保证定向单招计划的落实。

  四、报名及资格审核

  (一)报名时间:2017年3月10日—3月30日。

  (二)报名方式:

  1.网上报名:符合单独招生报名条件的学生,登录甘肃省教育考试院网站(http://www.ganseea.cn)或甘肃林业职业技术学院网站(http://www.gsfc.edu.cn),填写《甘肃林业职业技术学院2017年单独招生考生报名表》,选择报考专业(每位考生可填报两个专业),并按网上提示上传照片,照片为近期免冠正面2吋(34×45mm)证件照,jpg格式,大小为20k以下。

  2.现场报名:没有条件进行网上报名的考生可携带身份证原件来我院招生办公室现场报名,需提供甘肃省2017年普通高考报名考生号和近期免冠正面2吋(34×45mm)证件照电子版,jpg格式,大小为20k以下。

  3.我省国家级重点中等职业学校和省级重点中等职业学校,按照本校当年毕业学生数的5%—10%比例向我院推荐职业技能优秀的学生(以下简称“推荐生”),报名时要填写《甘肃林业职业技术学院2017年单招优秀考生推荐表》,并于2017年3月23日前由考生所在学校邮寄至我院招生就业处。

  (三)资格审核

  学院招生就业处在整理审核报名考生信息后,与甘肃省教育考试院 2017年高考报名考生信息库进行比对审核,符合报名条件的考生(含“推荐生”)名单将于4月3日在我院网站上公布,考生可在我院网站上查询或电话查询。

  (四)单独招生缴费

  审核通过的考生须按照学院指定账户缴纳报名测试费100元/人,并在汇款单备注中注明考生号,妥善保存银行汇款回执;在指定日期(4月7日)之前未缴纳报名测试费者,视为自愿放弃;由于个人的原因未参加单独测试的考生不退报名测试费。

  户 名:甘肃林业职业技术学院

  帐 号:62001630201051502974

  开户行:建行天水市麦积支行

  五、交报名材料及领取准考证

  2017年4月7日,符合报名条件的考生凭本人身份证(或当地公安机关出具的带有照片的户籍证明)原件和缴纳报名测试费银行汇款回执,到我院指定考点办理以下手续:

  (一)领取单独招生准考证。

  (二)签订《甘肃林业职业技术学院单独测试考生诚信承诺书》。

  (三)交2014年7月1日以后获得的市级(不含县级市)以上“特长分”加分所需证书原件及复印件一份。

  六、考点设置及单独测试安排

  为便于考生就近参加单独测试,在学院和武威市凉州区分设两个考点。

  (一)凡生源地为兰州市、白银市、天水市、陇南市、定西市、平凉市、庆阳市、临夏州、甘南州等九市州所属县区的考生,在学院交报名材料、领取准考证并参加单独测试。

  (二)凡生源地为酒泉市、嘉峪关市、张掖市、金昌市、武威市等五地市所属县区的考生,在武威市凉州区的考点(甘肃省理工中等专业学校)交报名材料、领取准考证并参加单独测试。

  (三)“推荐生”均在我院参加职业能力倾向测试。

  (四)凡报考经济林培育与利用(威龙班)、森林生态旅游专业(高铁服务与管理方向)、森林生态旅游专业(航空服务方向)以及物流管理(航空物流方向)专业的考生均在我院参加单独测试和面试等职业能力专项测试。

  七、测试及成绩评定

  单独招生成绩由单独测试成绩和“特长分”两部分组成,总分为750分。

  (一)单独测试成绩(满分600分)

  1.测试时间和地点:2017年4月8日9:00~11:00,考生凭本人身份证原件和单独招生准考证到学院指定的考点参加单独测试。

  2.测试内容:单独测试主要对考生的基础文化素质、学习能力、职业潜能等方面进行测试。测试方式为笔试,测试时间为120分钟。

  “推荐生”只需参加我院组织的职业能力倾向测试。

  (二)特长分(满分150分)

  符合特长分条件的考生,获得特长分加分。特长分加分项目共2项,考生各项累计分数在150分以内的,按实际分数计算特长分总分;累计分数等于或超过150分的,按150分计算特长分总分。

  1.技能比赛获奖加分。2014年7月1日后参加行政主管部门或政府委托的专业协会或大赛组委会举办的技能比赛获奖,个人项目提供获奖证书原件、集体项目提供获奖证书原件或复印件的:市级(不含县级市)第3名(或三等奖、铜奖)加50分,第2名(或二等奖、银奖)加70分,第1名(或一等奖、金奖)加100分;参加省级及省级以上比赛获前6名或优秀奖以上的,加100分。本项最高加分100分。

  注:团体项目获奖证书有考生本人姓名的予以加分;无考生本人姓名的,无法采信,不予加分。

  2.其它特长项目加分。2014年7月1日后个人参加行政主管部门或政府委托的专业协会或大赛组委会举办的其他竞赛获奖(提供获奖证书原件),或持有2014年7月1日以后获得的反映考生本人特长的其他证书原件,经我院特长分评审小组评审,可给予市级每项30~40分、省级及省级以上每项40~50分的加分。本项最高加分50分。

  注:团体项目获奖证书有考生本人姓名的予以加分;无考生本人姓名的,无法采信,不予加分。

  八、录取原则和办法

  (一)录取工作在甘肃省教育考试院的领导下,由我院组织实施。

  (二)我院将按照考生单独测试成绩,依招生计划数,确定比例划定录取分数线;定向单招计划根据实际情况,实行单报志愿、单独划线(一县一线)、提前录取的方式进行;录取过程坚持公开、公正、公平和“尊重志愿、分数优先”的原则,依成绩分专业从高分到低分录取;填报了服从调剂志愿的考生,当所报专业计划录满的情况下,可调剂到线上其它未录满的专业。

  “推荐生”根据职业能力倾向测试情况,按“尊重志愿、适合职业发展”的原则进行录取。

  (三)我院根据录取原则确定拟录取考生名单予以公示,公示期满后,报甘肃省教育考试院审核备案,审核通过的考生由甘肃省教育考试院在录取名册上盖章生效。

  (四)凡被我院单独招生录取的考生,不再参加我省2017年普通高考和教育厅组织的中等职业学校学生对口升学招生考试,也不能被其它高校录取,未被录取的考生可继续参加普通高考和对口招生考试。

  (五)录取结果从我院网站《新生录取查询系统》上查询。

  (六)考生接到录取通知书后,在规定时间内到我院报到注册,否则视为放弃,取消录取资格。

  (七)单独招生录取的新生,不能转入其它学校。

  (八)对单独招生的考生体检要求,按照《关于做好2017年甘肃省普通高等学校招生体检工作的通知》执行。单独招生的考生入校后进行体检和资格复查,体检不合格或资格复查不合格者,学院将报上级主管部门批准,取消其入学资格。

  九、新生待遇

  单独招生计划纳入我院今年国家核定的招生计划总数内,录取数据由甘肃省教育考试院上报教育部,进入高校学生学籍库。通过单独招生进入我院的考生,在学费、住宿费、困难学生资助、奖学金和毕业文凭等方面与参加普通高考和对口招生考试录取的学生完全一致。

  十、违规处理

  我院没有委托任何中介机构或个人进行单独招生宣传、录取工作,对以我院名义进行非法招生等活动的中介机构或个人,我院将依法追究其法律责任。

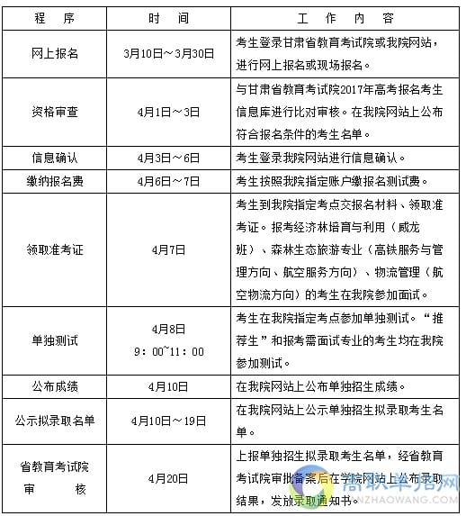
  十一、单独招生工作日程安排

2.png

  十二、本方案由甘肃林业职业技术学院招生就业处负责解释

  十三、咨询联系方式:

  联系地址:甘肃林业职业技术学院招生就业处(天水市麦积区马跑泉路58号)

  邮政编码:741020

  学院网址:http://www.gsfc.edu.cn

  联系电话:0938-2110809,2110805,2111005(传真)

  QQ群:372584015


2017甘肃林业职业技术学院单招招生简章

2022-06-22 20:36:18

  一、基本原则

  学院单独招生工作在甘肃省教育考试院的监督、指导下,由学院按照“单独确定入学标准、单独组织入学考试、单独进行招生录取”和“公平竞争、公正选拔、公开程序”的基本原则具体组织实施。

  二、招生对象及报考条件

  (一)招生对象:必须是已参加甘肃省2017年普通高等学校招生全国统一考试报名的普通高中应(往)届毕业生、“三校生”(即职业高中、中专和技校)应届毕业生。

  (二)报考条件:品行端正,身心健康,并符合2017年甘肃省普通高等学校招生体检要求和我院2017年单独招生相关专业规定的招生条件。

  三、招生计划及收费标准

1.png

  注:1、面向贫困县定向单独招生(以下简称“定向单招”)计划包含在总计划内,贫困县考生报考定向单招计划的同时,也可报考普通计划。

  2、根据报名情况,各县区定向单招计划可调剂使用,全省市州定向单招计划也可调剂使用,以保证定向单招计划的落实。

  四、报名及资格审核

  (一)报名时间:2017年3月10日—3月30日。

  (二)报名方式:

  1.网上报名:符合单独招生报名条件的学生,登录甘肃省教育考试院网站(http://www.ganseea.cn)或甘肃林业职业技术学院网站(http://www.gsfc.edu.cn),填写《甘肃林业职业技术学院2017年单独招生考生报名表》,选择报考专业(每位考生可填报两个专业),并按网上提示上传照片,照片为近期免冠正面2吋(34×45mm)证件照,jpg格式,大小为20k以下。

  2.现场报名:没有条件进行网上报名的考生可携带身份证原件来我院招生办公室现场报名,需提供甘肃省2017年普通高考报名考生号和近期免冠正面2吋(34×45mm)证件照电子版,jpg格式,大小为20k以下。

  3.我省国家级重点中等职业学校和省级重点中等职业学校,按照本校当年毕业学生数的5%—10%比例向我院推荐职业技能优秀的学生(以下简称“推荐生”),报名时要填写《甘肃林业职业技术学院2017年单招优秀考生推荐表》,并于2017年3月23日前由考生所在学校邮寄至我院招生就业处。

  (三)资格审核

  学院招生就业处在整理审核报名考生信息后,与甘肃省教育考试院 2017年高考报名考生信息库进行比对审核,符合报名条件的考生(含“推荐生”)名单将于4月3日在我院网站上公布,考生可在我院网站上查询或电话查询。

  (四)单独招生缴费

  审核通过的考生须按照学院指定账户缴纳报名测试费100元/人,并在汇款单备注中注明考生号,妥善保存银行汇款回执;在指定日期(4月7日)之前未缴纳报名测试费者,视为自愿放弃;由于个人的原因未参加单独测试的考生不退报名测试费。

  户 名:甘肃林业职业技术学院

  帐 号:62001630201051502974

  开户行:建行天水市麦积支行

  五、交报名材料及领取准考证

  2017年4月7日,符合报名条件的考生凭本人身份证(或当地公安机关出具的带有照片的户籍证明)原件和缴纳报名测试费银行汇款回执,到我院指定考点办理以下手续:

  (一)领取单独招生准考证。

  (二)签订《甘肃林业职业技术学院单独测试考生诚信承诺书》。

  (三)交2014年7月1日以后获得的市级(不含县级市)以上“特长分”加分所需证书原件及复印件一份。

  六、考点设置及单独测试安排

  为便于考生就近参加单独测试,在学院和武威市凉州区分设两个考点。

  (一)凡生源地为兰州市、白银市、天水市、陇南市、定西市、平凉市、庆阳市、临夏州、甘南州等九市州所属县区的考生,在学院交报名材料、领取准考证并参加单独测试。

  (二)凡生源地为酒泉市、嘉峪关市、张掖市、金昌市、武威市等五地市所属县区的考生,在武威市凉州区的考点(甘肃省理工中等专业学校)交报名材料、领取准考证并参加单独测试。

  (三)“推荐生”均在我院参加职业能力倾向测试。

  (四)凡报考经济林培育与利用(威龙班)、森林生态旅游专业(高铁服务与管理方向)、森林生态旅游专业(航空服务方向)以及物流管理(航空物流方向)专业的考生均在我院参加单独测试和面试等职业能力专项测试。

  七、测试及成绩评定

  单独招生成绩由单独测试成绩和“特长分”两部分组成,总分为750分。

  (一)单独测试成绩(满分600分)

  1.测试时间和地点:2017年4月8日9:00~11:00,考生凭本人身份证原件和单独招生准考证到学院指定的考点参加单独测试。

  2.测试内容:单独测试主要对考生的基础文化素质、学习能力、职业潜能等方面进行测试。测试方式为笔试,测试时间为120分钟。

  “推荐生”只需参加我院组织的职业能力倾向测试。

  (二)特长分(满分150分)

  符合特长分条件的考生,获得特长分加分。特长分加分项目共2项,考生各项累计分数在150分以内的,按实际分数计算特长分总分;累计分数等于或超过150分的,按150分计算特长分总分。

  1.技能比赛获奖加分。2014年7月1日后参加行政主管部门或政府委托的专业协会或大赛组委会举办的技能比赛获奖,个人项目提供获奖证书原件、集体项目提供获奖证书原件或复印件的:市级(不含县级市)第3名(或三等奖、铜奖)加50分,第2名(或二等奖、银奖)加70分,第1名(或一等奖、金奖)加100分;参加省级及省级以上比赛获前6名或优秀奖以上的,加100分。本项最高加分100分。

  注:团体项目获奖证书有考生本人姓名的予以加分;无考生本人姓名的,无法采信,不予加分。

  2.其它特长项目加分。2014年7月1日后个人参加行政主管部门或政府委托的专业协会或大赛组委会举办的其他竞赛获奖(提供获奖证书原件),或持有2014年7月1日以后获得的反映考生本人特长的其他证书原件,经我院特长分评审小组评审,可给予市级每项30~40分、省级及省级以上每项40~50分的加分。本项最高加分50分。

  注:团体项目获奖证书有考生本人姓名的予以加分;无考生本人姓名的,无法采信,不予加分。

  八、录取原则和办法

  (一)录取工作在甘肃省教育考试院的领导下,由我院组织实施。

  (二)我院将按照考生单独测试成绩,依招生计划数,确定比例划定录取分数线;定向单招计划根据实际情况,实行单报志愿、单独划线(一县一线)、提前录取的方式进行;录取过程坚持公开、公正、公平和“尊重志愿、分数优先”的原则,依成绩分专业从高分到低分录取;填报了服从调剂志愿的考生,当所报专业计划录满的情况下,可调剂到线上其它未录满的专业。

  “推荐生”根据职业能力倾向测试情况,按“尊重志愿、适合职业发展”的原则进行录取。

  (三)我院根据录取原则确定拟录取考生名单予以公示,公示期满后,报甘肃省教育考试院审核备案,审核通过的考生由甘肃省教育考试院在录取名册上盖章生效。

  (四)凡被我院单独招生录取的考生,不再参加我省2017年普通高考和教育厅组织的中等职业学校学生对口升学招生考试,也不能被其它高校录取,未被录取的考生可继续参加普通高考和对口招生考试。

  (五)录取结果从我院网站《新生录取查询系统》上查询。

  (六)考生接到录取通知书后,在规定时间内到我院报到注册,否则视为放弃,取消录取资格。

  (七)单独招生录取的新生,不能转入其它学校。

  (八)对单独招生的考生体检要求,按照《关于做好2017年甘肃省普通高等学校招生体检工作的通知》执行。单独招生的考生入校后进行体检和资格复查,体检不合格或资格复查不合格者,学院将报上级主管部门批准,取消其入学资格。

  九、新生待遇

  单独招生计划纳入我院今年国家核定的招生计划总数内,录取数据由甘肃省教育考试院上报教育部,进入高校学生学籍库。通过单独招生进入我院的考生,在学费、住宿费、困难学生资助、奖学金和毕业文凭等方面与参加普通高考和对口招生考试录取的学生完全一致。

  十、违规处理

  我院没有委托任何中介机构或个人进行单独招生宣传、录取工作,对以我院名义进行非法招生等活动的中介机构或个人,我院将依法追究其法律责任。

  十一、单独招生工作日程安排

2.png

  十二、本方案由甘肃林业职业技术学院招生就业处负责解释

  十三、咨询联系方式:

  联系地址:甘肃林业职业技术学院招生就业处(天水市麦积区马跑泉路58号)

  邮政编码:741020

  学院网址:http://www.gsfc.edu.cn

  联系电话:0938-2110809,2110805,2111005(传真)

  QQ群:372584015